初一数学:重难点总结都在这里
初一数学:重难点总结都在这里

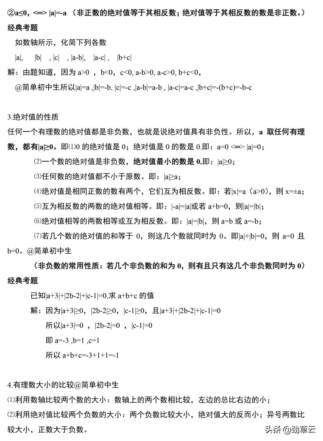
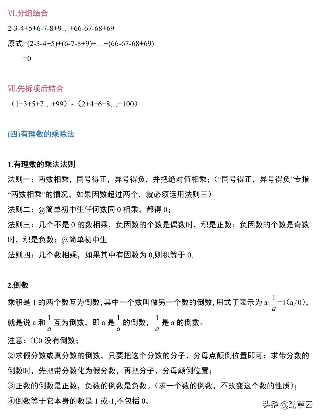
有没有适应初中的学习模式呢?对于初一的同学来说,这学期的数学其实有蛮多颠覆性的新知识要学习,很多学校会有月考,豆姐整理了初一数学的重难点,希望可以帮助到大家!












欢迎关注微信公众号 :中学高分宝典
相关标签:
-
- 超有趣的好友群名,聊天都频繁了
-
2025-12-25 17:44:40
-
- 2024年12月和1-12月天津市及各区环境空气质量状况
-
2025-12-25 17:42:26
-
- 50岁男士该有的微信头像,成熟大气 幽默乐观 彰显人格魅力
-
2025-12-25 17:40:11
-
- 玉堂穴:宽胸理气,止咳利咽,肃肺降逆
-
2025-12-25 17:37:57
-
- 吴昕有毒 唱歌带跑张艺兴,画风跑偏,霍建华一脸嫌弃!
-
2025-12-25 17:35:43
-
- 换一换你的微信头像啦!成熟男人写实头像 中年男士必备
-
2025-12-25 17:33:28
-
- 汉字的博大精深……惧
-
2025-12-25 17:31:14
-
- 一组夏日凉帽,钩针钩编,花样简洁,款式多样,休闲唯美
-
2025-12-25 17:29:00
-
- 索思英语解码单词(第326个)——traffic light交通灯
-
2025-12-25 15:45:28
-
- 三国古战场遗址眉县上方谷
-
2025-12-25 15:43:14
-
- 黄姓家族文化之黄氏祠堂
-
2025-12-25 15:41:00
-
- 高清壁纸收藏丨 钢铁侠系列壁纸 (上)
-
2025-12-25 15:38:45
-
- 热带风情—椰子树
-
2025-12-25 15:36:31
-
- 你真的认识鬼见愁树吗?
-
2025-12-25 15:34:17
-
- 经山历海 好客日照|醉美日照金沙滩
-
2025-12-25 15:32:02
-
- 《银魂3年Z组银八老师》将于2025年10月播出!
-
2025-12-25 15:29:48
-
- 快来看,吊车最新十不吊
-
2025-12-25 15:27:34
-
- Z55次列车运行线路图:北京西开往甘肃兰州,全程1569公里
-
2025-12-25 15:25:19
-
- 飞猪与携程的旅游行业之争,究竟谁能更胜一筹?
-
2025-12-25 13:21:48
-
- 强强耽美虐心文推荐:《教主万受》by莲兮莲兮
-
2025-12-25 13:19:34



柳州女孩莫菁:神秘背后的魅力之谜