对信息创造价值的看法(要打破信息壁垒)
对信息创造价值的看法(要打破信息壁垒)
生活在一个信息爆炸的时代,有人依靠信息差快速成长,有人因为信息差被留在原地,不了解最新玩法,不关注行业动态、最新政策导向,往往就是跟不上市场变化,抓不到用户痛点,出不了成绩。我们要做掌握信息、利用信息的人,还是要做被变化趋势拉下的人,答案不言而喻。要打破信息壁垒,缩小信息差,我们能做点什么?

首先,应对“我们不知道自己不知道的世界”——保持开放,保持多元,保持与陌生的人与物的联接。人永远看不见自己不知道的事情,信息茧房之下,被算法不断喂养的我们更是如此。保持开放、多元,最简单的方式,就是与不同领域、不同圈层的人见面、交流,以此来突破信息茧房,避免自以为是、避免闭门造车。
其次,面对“我们知道自己不知道的事物”——提高有效信息的处理能力。信息洪流下,什么都要就是什么都没有,我们必须先理解什么是有效信息。有效信息,必须基于自己的目标和原则,和自己有关,对自己有用。在这样的前提下,保持敏锐、保持饥渴,否则信息过载,只是浪费时间。提高有效信息处理能力的重要前提是找到好的信息源。面对信息洪流,提高甄别处理信息的能力,并不是一件容易的事情,尤其是面临陌生领域,但我们可以从信息的源头做好把关。找到好的信息源,甄别工作就少了大半。在专业平台上获取信息、寻求专业人的帮助都是筛选可靠信息源的有效方法。
为了满足大家打破信息壁垒、缩小信息差的需求,人人都是产品经理今年打造了2025互联网人破圈计划,一个由来自各行各业,各个层次的互联网产品、运营人组成的圈子。这里不乏有各个一线大厂的产品、运营总监、5年、10年的资深从业者,通过人人都是产品经理的平台影响力聚集到一起,每天在微信群里交流互联网最新资讯、解答彼此工作中的困惑、寻找合作伙伴和新的职业机会,还有知识星球APP帮大家沉淀直播、社群精华内容、各种行业报告和资料,给大家做好信息把关工作,让大家可以用最少时间,获取最多优质信息。
这个项目做了几个月了,我们也没想到,会有这么多小伙伴,和我们共同参与价值共创:
有每天都在群里发各种报告的宝藏老杨、分享热点报告解读的Katie小姐姐、天天参与各种话题讨论的锤子哥、文总、Boff….他们有的做企业风控、有的做B端运营、有的做智慧园区,来自五湖四海、不同行业,但他们都有一个共同点,那就是对外界信息的不断渴求,勇于尝试新事物,乐于分享自己的经验。
破圈计划会员权益在各领域精英汇聚的私密社群,获取一手资讯,参与职场疑问实时探讨享受知识星球[老曹和他的朋友们]1年服务,翻阅海量信息图、职场技能精进指南回看往期大咖直播,了解更多行业发展趋势、大咖干货经验参与各种圈友主题活动,交换资源、信息差,拓展人脉圈子获得大厂一线内推机会,精准人才链接
如果说起点课堂能教会你的是具体的某项技能,那破圈计划更多的是帮你打开一扇小窗,让光透进来,看到一角不一样的世界,和更多小伙伴一起,追寻不一样的可能。
双十一临近,我们给大家争取了30张限量优惠券~
原价499元的2025互联人破圈计划,券后365元/年
每天一块钱,获取互联网圈一手信息,和各领域小伙伴一起抱团成长

截止到目前,我们采用了直播、知识星球、微信群、腾讯会议等多种连接形式(后期可能还会有线下活动),给各位小伙伴创造更多表达自己、链接他人的机会,也请了很多大咖,达人分享自己的经历和感悟,输出了 19期大咖直播,4场副业探索夜话会,27个职场精进指南,37场技能精进好课。
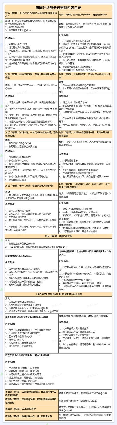
目前圈子部分已更新内容如下

10月破圈计划活动精选
每月圈子里都会准备很多精彩活动,让大家可以和各领域小伙伴一起GET新技能、获取信息差、副业赚钱!

参与方式:
会员:关注知识星球与微信群消息,直接报名参加
每天一块钱
参与更多圈子内部活动
链接各领域优秀小伙伴
享受高质量交流讨论!!
券后365元/年 原价499元/年
限量30张,抓紧机会哦~
*想了解更多破圈计划会员权益或更多活动详情可添加woshipmke咨询哦~
破圈计划招募志愿者啦!!
欢迎各位时间较为充裕的互联网人或者在校大学生加入我们,一起参与圈子的内容梳理和建设中来~
不仅可以免费体验破圈计划所有内容,还可以深度参与运营,给自己的履历上增添一笔!
,
-
- fromental墙纸 墙纸ins
-
2026-03-05 02:09:44
-
- 如何判断女人是否真的想离婚 女人真正想和你离婚的表现
-
2026-03-05 02:07:29
-
- 聪明的女人都知道,这3种男人,可以爱但不能拿来当老公
-
2026-03-05 02:05:15
-
- 葡萄酒的酒味的元素(葡萄酒五大元素)
-
2026-03-04 23:16:47
-
- 挽回老婆的一封信感人流泪,我和老婆的感情重归旧好
-
2026-03-04 23:14:32
-
- 台州三门重要旅游景点怎么玩自由安排还是跟团游
-
2026-03-04 23:12:18
-
- 文科十大冷门专业(文科9大尴尬专业)
-
2026-03-04 20:26:06
-
- 娶个带女儿的女人后果(时间长了会有什么后果)
-
2026-03-04 20:23:52
-
- 茅台窖藏老酒价格表(茅台窖藏酒53度价格表)
-
2026-03-04 20:21:37
-
- 浏览器兼容问题(浏览器兼容问题有哪些)
-
2026-03-04 20:19:23
-
- 斯坦德机器人董事、合伙人王茂林:未来物流机器人的终极形态将是AMR移动机器
-
2026-03-04 20:17:08
-
- 睫毛短密适合的睫毛膏(十款拯救短睫毛的睫毛膏)
-
2026-03-04 20:14:54
-
- 台窖酒多少钱一瓶 台窖价格
-
2026-03-04 20:12:40
-
- 黑瞎子岛标志着什么边界线(黑瞎子岛为什么还一半)
-
2026-03-04 20:10:25
-
- 莞商传奇 | 莞商凭什么“冇问题”?就凭……
-
2026-03-04 20:08:11
-
- 眼睛干涩痒怎么办越揉越痒怎么缓解(眼睛干痒怎么办?4招帮你快速缓解)
-
2026-03-04 20:05:57
-
- 626禁毒日会严打多久,626禁毒日的由来
-
2026-03-04 17:17:38
-
- 危险固体废物名录(危险固体废物包括哪些)
-
2026-03-04 17:15:24
-
- 脐带血有用吗 辟谣:脐带血能救命?商家没告诉你的真相在这里
-
2026-03-04 17:13:09
-
- 潘嘎之交百度百科没有了(潘嘎之交百度百科词条)
-
2026-03-04 17:10:55



柳州女孩莫菁:神秘背后的魅力之谜