3842引脚功能详解,学会了你也是电子工程师
3842引脚功能详解,学会了你也是电子工程师
说起UC3842,想必搞电子的人都很熟悉,它是一款具有8个引脚的电源管理芯片。经常被用在电动车充电器中,与一少部分外围器件组成反激式开关电源电路。

UC3842具有外围电路结构简单,内部集成了保护功能。接下来我们就聊一聊这款芯片。
UC3842引脚外观

从其结构外观来看它有八个引脚,这八个引脚是其与外围器件连接发挥功能的桥梁。
UC3842引脚功能详细讲解
UC3842芯片总共有8个引脚,每个引脚的功能如下:
引脚1:误差放大器的输出端
也就是说它是该芯片内部误差放大器的输出端,通过与引2脚的合作,达到控制误差放大器的增益作用。
引脚2:误差放大器的反相输入端
其实这是误差放大器采样的输入端,通过此引脚将输出电压采样后,通过比较,误差放大器做出输出脉宽调整,从而控制输出电压或电流的大小。
引脚3:为电流检测输入端
其实这个脚也是反馈端,主要通过它的大小反馈来流过开关管的电流,通过电流的高低控制开关管的通断,从而达到保护开关管的作用。
引脚4:内部振荡器的定时端
此引脚主要是控制芯片的振荡频率的,其振荡频率的大小取决于外接阻容元件的参数。
引脚5:为接地端
也就是此芯片工作电源的接地端
引脚6:驱动外部开关管的信号输出端
这个引脚主要负责发出驱动信号,控制外接开关管的导通与截止。
引脚7:为供电端
也就是此芯片工作电源的供电端
引脚8:芯片内部电压基准输出端
也就是说这个脚可以提供一个免费的5V基准电压,供外部电路使用。
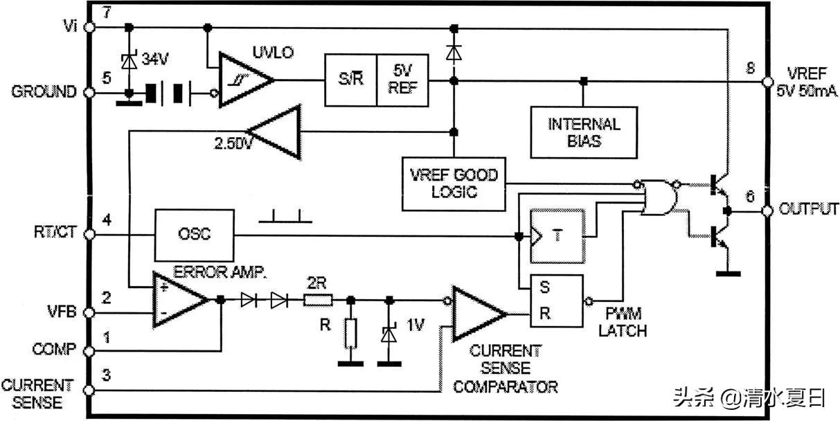
UC3842内部结构

UC3842芯片是一个固定工作频率的电流调整型控制芯片,在它的内部集成了误差放大、电流检测比较器、脉宽锁存、电压基准以及欠压过温等保护部分的控制电路。
UC3842有两种封装形式
一种为双列直插DIP,另一种为贴片SOP,还有一种使用非常少的14引脚贴片封装。


UC3842电气参数
UC3842的最高工作电压为30V,最低工作电压为16V,输入电压低于10V时会停止工作;芯片典型的振荡为52kHz,输出驱动电流最大1A,最大功耗1W。
UC3842典型应用
经常被用到反激式开关电源电路
UC3842电路故障排查
如果对应的电路发生了异常,我们可以用万用表测量其引脚有没有短路,如果有短路那说明该芯片被击穿或外围电路异常。
我们也可以把外围电路断开去测量器件的好坏。

根据UC3842引脚功能特性,该芯片在正常工作时,引脚7与引脚5间会有10-30V之间的工作电压,8脚输出5V左右的基准电压。此外,其它引脚也有电压,但很小。这样一来,我们通过引脚就可以确定该芯片是否正常工作。
总之,3842是一款很实用的电源管理芯片,结构也很简单,功能很强大。
-
- 这样腌黄瓜扭咸菜,又脆又绿特下饭,第二天就能吃,半年都不会坏
-
2026-01-04 08:14:29
-
- 秋冬马甲越长越高级,“长款马甲”这样搭,谁见了都夸好看
-
2026-01-04 08:12:15
-
- 马天宇哐哐删微博!节目组力挺被网友质疑是p图!李明德再晒证据
-
2026-01-04 08:10:01
-
- 荒淫的《十六天魔舞》——元末靡靡亡国之音
-
2026-01-04 08:07:46
-
- 鬼谷子经典语录丨每一句都会让我们受用一生
-
2026-01-04 08:05:32
-
- 大牛证券|聚焦绩优股把握市场板块的投资脉搏
-
2026-01-04 08:03:17
-
- 大厨教你做炝拌包菜丝有技巧,包菜不回软,清脆香辣又鲜亮
-
2026-01-04 08:01:03
-
- 枪虾,能发射超音速“子弹”,它们怎么防御自己和同类的冲击波?
-
2026-01-03 22:15:59
-
- 暖暖环游世界英国区域2S级省钱攻略 高分搭配
-
2026-01-03 22:13:44
-
- 刘震云《一地鸡毛》:在鸡毛狗碎中寻求安宁
-
2026-01-03 22:11:30
-
- 九年义务教育将变十二年义务教育?教育部官方回应……
-
2026-01-03 22:09:16
-
- 暴雨天女子高举小孩当伞!来看看亲爹亲妈实力“坑娃”系列
-
2026-01-03 22:07:01
-
- 完美世界:谁才是真正的女主?
-
2026-01-03 22:04:47
-
- 探访潘家口水库
-
2026-01-03 22:02:32
-
- 日本“痴汉”文化盛行,居然有40%的女性都遭受过这种行为
-
2026-01-03 22:00:18
-
- 抗美援朝战斗英雄事迹简介,你都听说过哪些!
-
2026-01-03 21:58:04
-
- 户外徒步知识,七字登山法,助你徒步大好河山
-
2026-01-03 21:55:49
-
- 中国有六次进入一级战备!一次比一次震撼,一级战备意味着什么?
-
2026-01-03 14:52:08
-
- 野外有龙猫?野生龙猫是个什么状态?
-
2026-01-03 14:50:04
-
- 3分钟看完秦始皇灭六国的顺序和时间,六国末代王都是什么下场?
-
2026-01-03 14:47:59



美国有几艘航母(美国11艘航母名字及服役时间表)
余声个人资料简介(安徽卫视主持人余声简历图片)